Welcome to evaluation and analysis of medication in Chinese hospitals
ISSN 1672-2124 CN11-4975/R
|
English
简体中文
English
Evaluation and analysis of medicinal in Chinese hospitals
Supervisory unit:
China Medical Biotechnology Association
Organizer:
China Medical Biotechnology Association & Chongqing University Cancer Hospital
Home
Articles online
Journal inclusion
Editorial board
Contact us
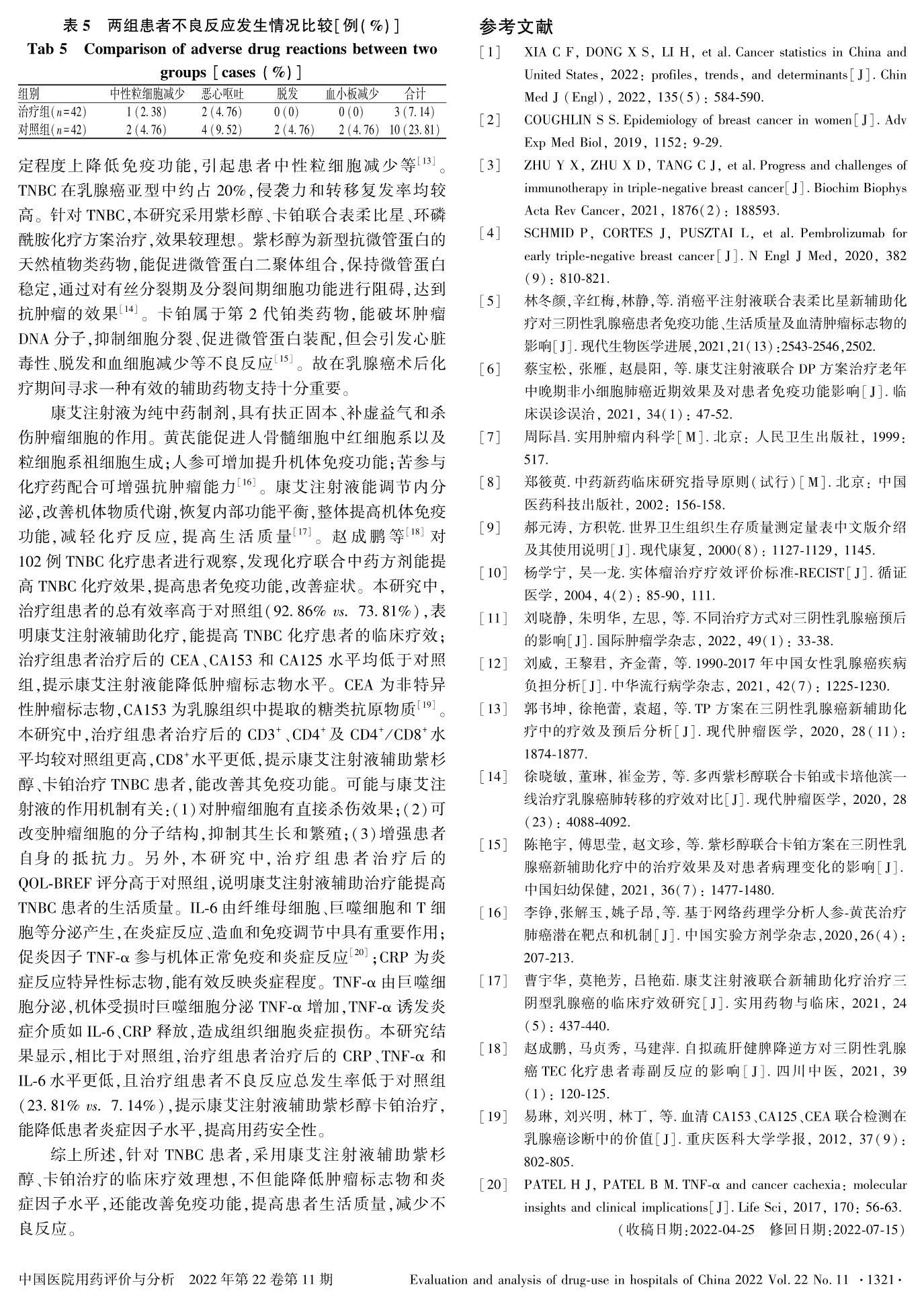
康艾注射液辅助紫杉醇、卡铂治疗三阴性乳腺癌的临床疗效及对患者炎症因子的影响
Author:高阳、刘银凤、张静、李燕莉、吴旻骅、李婷
4 pages
718
637
Download PDF
Previous
Next