欢迎来到中国医院用药评价与分析官方网站
ISSN 1672-2124 CN11-4975/R
|
简体中文
简体中文
English
中国医院药用评价与分析
主管:
中国医药生物技术协会
主办:
中国医药生物技术协会 重庆大学附属肿瘤医院
中国科技论文统计源期刊(中国科技核心期刊)
RCCSE中国核心学术期刊(A-)
CACJ中国应用型核心期刊
中国科协《高质量科技期刊分级目录》收录期刊
WJCI报告收录期刊
中国学术期刊文献总库
万方数据库
中国知网
中文生物医学期刊文献数据库
中国生物医学期刊引文数据库
美国史蒂芬斯全文数据库
美国《乌利希期刊指南(网络版)(UPD)》
英国《公共卫生数据库》(GH)
JST日本科学技术振兴机构数据库
首页
期刊简介
新闻中心
投稿指南
过刊浏览
专家风采
收录情况
编委会
编委
青年编委
联系我们
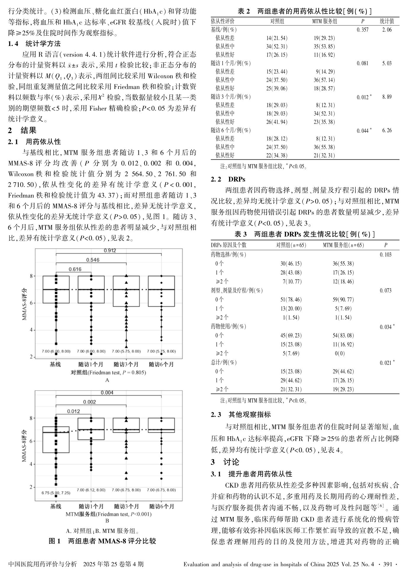
药物治疗管理对慢性肾脏病患者依从性、疗效的影响研究
作者:陈骁、沈正泽
共5页
785
769
下载PDF
Previous
Next